z-server.me — Portfolio
🔵 QA / Test Automation • DevOps • Homelab

Éric Sylvius

Automatisation, test et validation, avec une préférence pour des plateformes simples, robustes et documentées.

Dernière mise à jour : 12-02-2026

Domaines

Tests E2E CI/CD Robot Framework Selenium / Playwright Linux Windows 11 Proxmox Docker Monitoring

Objectif

Une page claire et moderne pour comprendre rapidement mon profil, puis accéder au CV et aux projets.

Profil

QA / Test Automation avec une forte culture DevOps et homelab. Accent mis sur la fiabilité : tests, pipelines CI/CD, monitoring, sauvegardes, documentation.

Profil orienté qualité logicielle, virtualisation et automatisation, avec mise en place de tests robustes, planification et exécution de scénarios, et intégration de solutions DevOps et domotique.

Objectif : apporter fiabilité et efficacité aux projets, dans un environnement collaboratif et agile.

Points forts

  • Automatisation test : suites stables et maintenables
  • CI/CD : exécution fiable sur runner self-hosted (cette page web)
  • Infra : Linux / Proxmox, services, reverse proxy
  • Observabilité : logs, alerting, scripts

Formations & certifications

ISTQB® (GASQ) — Certification ISTQB

Durée : 3 mois

Date de délivrance : 12/2022

Le Wagon — Concepteur / Développeur d’application web

Durée : 10 semaines

Date de délivrance : 07/2019

AFPA — Technicien Supérieur Gestionnaire Exploitant de Ressources Informatiques

Durée : 14 mois

Date de délivrance : 02/2015

Compétences

  • QA : planification des tests, conception & exécution, non-régression, analyse des résultats, reporting
  • Automatisation : Robot Framework (PyCharm / Selenium), TestNG (IntelliJ IDEA)
  • API Testing : Postman
  • Gestion de tests : XRAY (Jira Cloud)
  • Virtualisation / Conteneurs : Proxmox VE (VM/LXC), Docker & Portainer (stacks, volumes, mises à jour)
  • Domotique / Automatisation : Home Assistant, Node-RED, scripts YAML

Langue : Anglais (tech & parlé)

Homelab

  • Proxmox VE : déploiement & administration VM/LXC + templates
  • Docker & Portainer : stacks, volumes, suivi / mises à jour automatisées
  • Home Assistant : supervision & automatisations (Node-RED, YAML)
  • Monitoring : Uptime Kuma, Healthchecks, System Monitor
  • Accès distant & sécurité : Headscale, ZeroTier, VPN IPVanish, OpenVPN
  • Services : Plex, Jellyfin
  • Données : PostgreSQL
  • Sécurité : Vaultwarden (serveur de mots de passe)

Expérience

Smile France — Ingénieur Test QA (09/2025 – présent)

  • Formation / montée en compétences : Robot Framework (PyCharm, Selenium, Jenkins, GitHub)
  • Formation : TestNG (IntelliJ IDEA)

Airbus Helicopters (Randstad Digital) — Ingénieur Test QA (02/2023 – 08/2025)

Conception et exécution de tests de non-régression pour des algorithmes Flyscan+ (Connected Services).

  • Analyse de spécifications (Bureau d’étude)
  • Exécution de tests sur environnements dédiés
  • Développement de tests de non-régression, correction de bugs, amélioration des performances
  • Mise en place et maintien d’un processus de test robuste
  • Animation de réunions Agile (daily, stratégie de test, rétrospectives)
  • Création de batteries de tests pour applications embarquées
  • Documentation des tests

Environnement : CyberArk, Postman, AWS EC2, Jira Cloud, S3, CloudWatch, SQS, Confluence — banc d’essai aéronef (BK117, H160, EC175).

Consultant Linux — Freelance à distance (01/2021 – 09/2022)

Prestations d’administration et de support Linux (Debian, Ubuntu, CentOS).

  • Installation, configuration et maintenance (services, utilisateurs, SSH, permissions)
  • Automatisation : scripts Bash, cron, logs, diagnostics
  • Sécurisation de base : mises à jour, durcissement SSH, pare-feu
  • Dépannage : analyse d’incidents, résolution, documentation

Environnement : GitHub.

BlaBlaCar — IT Manager Opérationnel (04/2015 – 09/2022)

Management opérationnel IT (équipe support 12 pers. N1/N2) multi-sites.

  • Recrutement & planification (daily meetings)
  • Mise en réseau du service informatique
  • Création/gestion des accès utilisateurs, postes employés
  • Happy Manager, Afterwork (e-touillette)
  • Commandes matériel, support et astreinte

Environnement : SSO (OKTA, OneLogin, AD), PC/Mac, Azure, JAMF, Bomgar.

Freelance — Maintenance Informatiques (09/2012 - 12/2014)

Intervention en maintenance informatique aux particuliers et PME.

  • Formation aux outils et Pack Office.
  • Support informatique niveau 1.
  • Intervention et remplacement du matériel informatique.

Environnement : Pack Office.

World Flight Services — Gestionnaire de Parc Auto (12/1999 – 06/2012)

350 véhicules utilitaires, aéroportuaires et employés. Équipe de 14 personnes.

  • Digitalisation gestion flotte (≈350 véhicules)
  • Renouvellement postes informatiques (≈100 pers.), support niveau 2
  • Badges d’accès, gestion équipe d’intervention (planning/tâches)

Environnement : Pack Office.

DHL — Chef d’équipe (01/1995 – 12/1999)

  • Management équipe coursiers (planning tournées)
  • Accueil clientèle, continuité de service (3/8)

Environnement : Pack Office.

Armée de Terre — Transmission — Sergent-Chef (04/1992 – 02/1994)

  • Management équipe (5 pers.)
  • Messages cryptés/décryptés (transmission/réception), formation crypto
  • Gestion des accès, continuité de service (3/8)

Environnement : Intranet.

Projets Pro

Projets Perso

  • Projet web / Portfolio technique → Cette page web Portfolio
  • Guide GPU AMD sur Proxmox LXC (VAAPI / transcodage) → Gsyleric/GPU-AMD-PLEX/JELLYFIN
  • Migration Synology/Proxmox Virtual Environment

Liens rapides

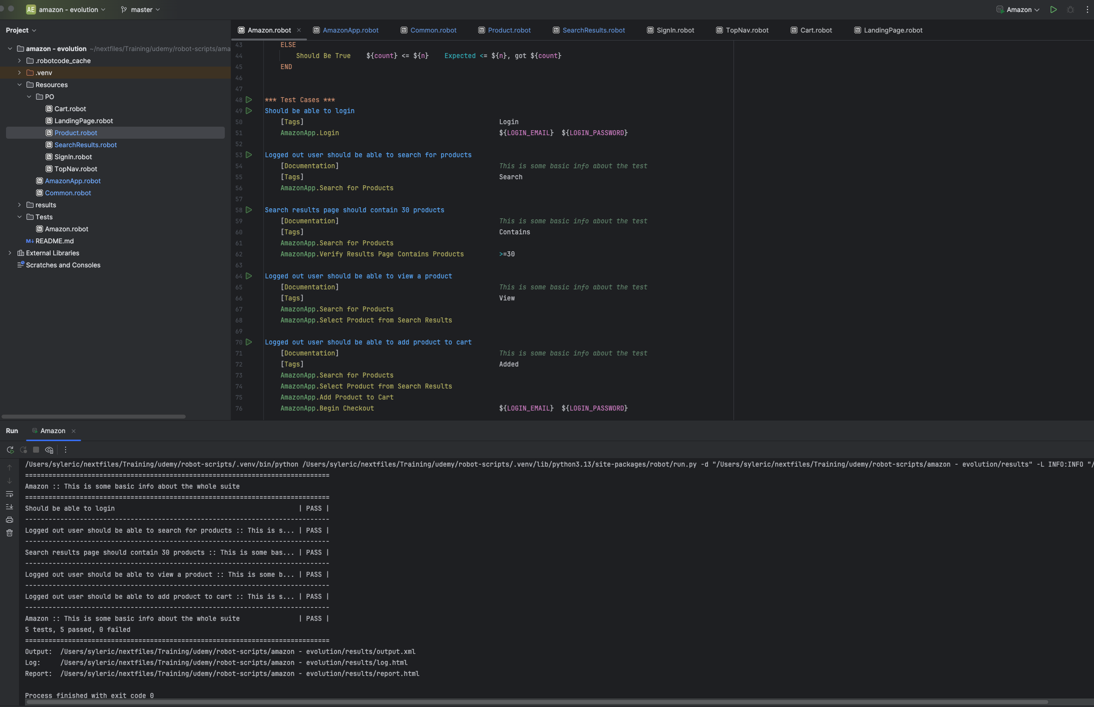
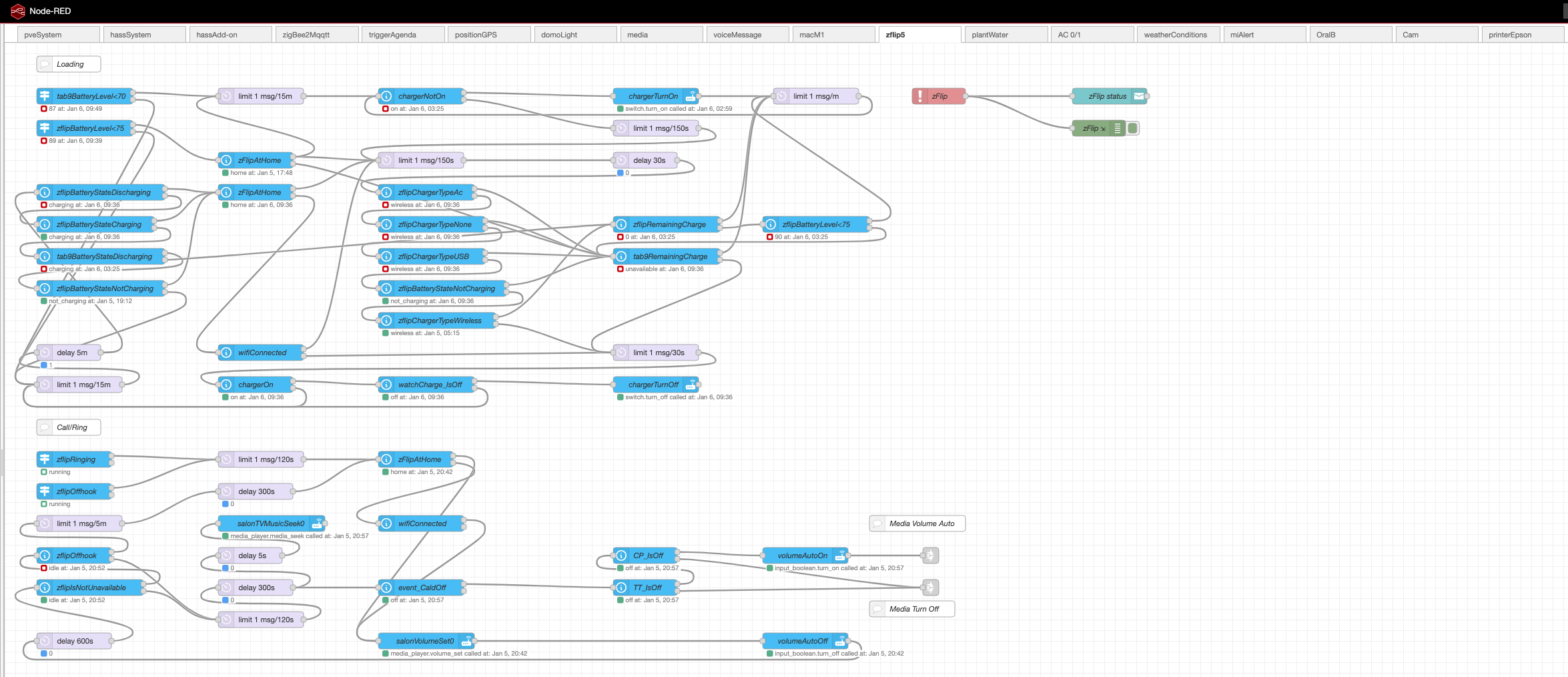
Captures (screenshots)

Click = Agrandissement sur la même page.

Contact